Cuestionario Base de Datos I Capitulo 2


Relacionar el modelo de datos y la colección de conceptos que hacen el modelo.

Modelo Orientado a Objetos

Respt.- Objetos, clases, atributos, métodos, multiplicidad, composición, agregación, especializacion

Modelo Entidad Relacion

Respt.-Entidad, Tipo de Entidad, Atributos, Asociación, Participación, Agregación, generalización

Modelo Relacional

Respt.-Atributos, Relación, Dominio, llave primaria, llave foranea, tupla, Integridad Referencial

Emparejar la fase de diseño y el modelo utilizado

Diseño Conceptual

Respt.-Modelo Orientado a Objetos

Diseño Lógico

Respt.-Modelo Relacional

Diseño Físico

Respt.-Lenguaje de definición de datos - SQL

Emparejar el diseño conceptual y el resultado del mapeo



Respt.-

RECIBO(NroRecibo,fecha,monto,NroFactura) FACTURA (Nrofactura,fecha,monto,nit,nombre),



Respt.-

RECIBO(NroRecibo,fecha,monto) FACTURA (Nrofactura,fecha,monto,nit,nombre) PERTENECE (NroRecibo,NroFactura),



Respt.-

RECIBO(NroRecibo,fecha,monto) FACTURA (Nrofactura,fecha,monto,nit,nombre,NroRecibo)

Una base de datos es:

Respt.-Una base de datos es una colección de datos relacionados entre si

Dado las siguientes tablas

FACTURA(NRO,FECHA,MONTO)

VENDE(NRO,COD,CANTIDAD, PRECIO)

PRODUCTO(COD,NOMBRE,PRECIO)

a) Mostrar la cantidad total vendida por cada producto de aquellos que sobrepasan de 10

Respt.-

Select producto.cod, producto.nombre, sum(vende.cantidad)

From producto,vende

Where producto.cod=vende.cod

Group by producto.cod,producto.nombre

Having sum(vende.cantidad)>10

El siguiente diagrama tiene la restricción solapamiento, disjunta o ambas



Respt.-Solapamiento

Identificar el resultado, después de realizar primera, segunda,tercera forma normal.



Respt.-AUTOR ( codigo, NombreAutor) GENERO( IdGenero,Descripcion_genero) PELICULA (Codigo, tituloPelicula,

duracion,IdGenero)

Idenfificar en que forma normal no se encuentra y normalizar.

Respt.-

PERSONA

CI Nombre SexoIDseccion NombreSeccion

111 Joaquin Chumacero m 100 Contabilidad

222 Saturnino Mamani m 101 Inventario

333 Fabiola Mendez f 100 Contabilidad

Respt.-
No esta en 3FN, y el resultado de normalizacion es : PERSONA(CI,nombre,sexo,IDseccion) SECCION

(IDseccion, Nombreseccion)

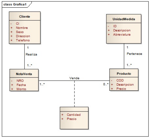
Realizar el MAPEO



Respt.-

CLIENTE(ci,nombre ,sexo,direccion, telefono) NOTAVENTA(Nro,fecha,monto,cicliente) UNIDADMEDIDA(Id,

descripcion,abreviatura) PRODUCTO(Codigo, descripcion, precio, IdUnidad)

VENDE(Nro,Codigo,precio,cantidad)



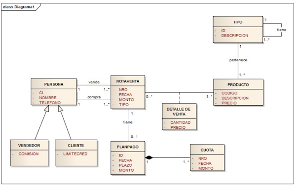
Respt.-
PERSONA(CI,NOMBRE,TELEFONO,COMISION,LIMITECRED,TIPOV,TIPOC)

NOTAVENTA(NR0,fecha,monto,tipo,CIvende,CIcompra)

PLANPAGO(ID,fecha,plazo,monto, Nroventa)

CUOTA (ID,NRO,fecha, monto)

DETALLEVENTA(NRO,CODIGO,Cantidad,precio)

PRODUCTO (CODIGO,descripcion,precio,IDtipo)

TIPO (ID,descripcion, IDtipo)

=͟͞͞ʕ•̫͡•ʔ =͟͟͞ʕ•̫͡•ʔ =͟͟͞ʕ•̫͡•ʔ =͟͟͞ʕ•̫͡•ʔ =͟͟͞ʕ•̫͡•ʔ =͟͞͞ʕ•̫͡•ʔ

Como estudiante autónomo que todavía está aprendiendo Base de datos.

Organizo mi comprensión del conocimiento en la forma de aprender y compartir, y también espero poder darles una referencia. Como progresar con todos, si hay algún error, espero que todos puedan corregirme.

¡Muchas gracias! Si te gusta, ¡síguelo! O (∩_∩) O

Gracias por su apoyo

Sígueme

Mi nombre es Luishiño aquí es donde me gusta escribir sobre temas que en su momento me interesan. Aveces sobre mi vida personal y principalmente cosas de programación ,desarrollo web.Aplicaciones,Software, programas que yo mismo las desarrollo y cosas básicas de informática..

Fuente: este post proviene de The Seven Codes, donde puedes consultar el contenido original.
¿Vulnera este post tus derechos? Pincha aquí.
Creado:
¿Qué te ha parecido esta idea?

Esta idea proviene de:

Y estas son sus últimas ideas publicadas:

SISTEMA DE DIAGNOSTICO Se desea diseñar un diagrama de clases para administrar el trabajo del médico que mediante una cuenta de usuario deberá: • Un administrador se encargará de administrar el sistem ...

¿Qué es el SQL injection? Una inyección de SQL, a veces abreviada como SQLi, es un tipo de vulnerabilidad en la que un atacante usa un trozo de código SQL (lenguaje de consulta estructurado) para mani ...

Recomendamos