Arduino: Driver L293, DHT 11, nRF2401 (parte1)

Esto va sobre ruedas, y nunca mejor dicho, ya tengo la primera versión del mando XboxRC24 transmitter y para sus pruebas he utilizado un vehículo que construí cuando trabajaba con los microcontroladores 16f, que buenos recuerdos, siempre liado con los puertos COM del portátil...
Lo termine (todos sabemos que estos proyectos nunca terminan) y al poco tiempo empecé con Arduino.

Arduino nRF2401

Arduino nRF2401
Hace un tiempo lo actualice a esta plataforma utilizando el HC-06 encargado de la transmisiones de datos, ahora se encargará el nRF2401. Con un mayor alcance, un consumo casi de risa y siendo realmente estable es la mejor solución que he visto hasta ahora en el tema de radio control.

La base de este proyecto es completamente artesanal, realizado en
aluminio y plástico reciclado.
La estructura de aluminio son unos separadores de los que se utilizan en la obra en cocinas y baños.
La base sobre la que va montada la electrónica son de una caja registradora.
Cuenta con una batería Ni-Cd de 9,6V y 900mAh, como ya he comentado y seguramente vuelva a comentar, el tema de las baterías tengo que estudiarlo más a fondo ya que es algo que a día de hoy esta muy avanzado. Es un diseño sencillo pero muy robusto, ideal para cacharrear con el.

Tenéis mas fotos de su construcción original en la entrada que escribí en su momento: Oruga cebek C-6083 V2

A partir de esas todo lo demás pertenece a la ultima actualización.

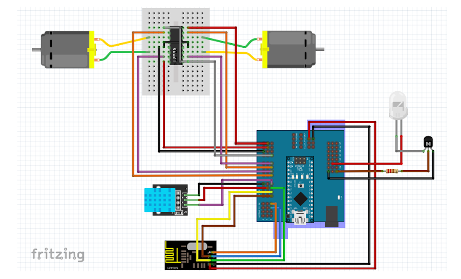
La electrónica:

Arduino NANO + servo Shield.

Transmisor nRF2401 .

Driver L923.

Sensor de temperatura DHT11.

2 Servos rotación continua.

1 Transistor BC548

1 Batería 9,6V

1 Foco LED


El programa en si es muy parecido al que ya hice anteriormente en la entrada: Arduino: Driver L298N y Bluetooth HC-06 y adaptado al nRF2401 y el DHT11.

Arduino L293 tabla de funciones

Arduino L293 tabla de funciones
El driver para los motores, en este caso. es el L293, que aunque no tenga la misma potencia que el L298N es completamente valido para este proyecto.
En ebay.com o Amazon.com podéis encontrar este driver en un Shield por pocos Euros. En este caso ya lo tenia del proyecto anterior y la única diferencia es que tiene puenteado los puertos EN.donde conectamos la linea PWM. Esto nos ahorra un puerto en el Arduino NANO, pero por otra parte no podemos regular cada rueda de manera independientemente.

Arduino DHT11

Arduino DHT11
Para el caso del DHT11 tenéis una entrada dedicada a este accesorio en este mismo blog llamada: Arduino: Medir temperatura y humedad con DHT11.

La información recibida de este sensor se enviara por radiofrecuencia al receptor mandando la variable a través de la estructura "dataSend" que veremos en la siguiente entrada donde expongo más detalladamente el código.



En la parte superior del tanque tiene hueco para meter un smartfone que conectaremos la cámara vía
WiFi para tener siempre el máximo control sobre nuestro vehículo.

Publicaré el código y más información en la siguiente entrada, próximamente.

Saludos!!!
Fuente: este post proviene de InfotronikBlog, donde puedes consultar el contenido original.
¿Vulnera este post tus derechos? Pincha aquí.
Creado:
¿Qué te ha parecido esta idea?

Esta idea proviene de:

Y estas son sus últimas ideas publicadas:

Buenas a todos!!! Esta publicación va con un poco de retraso... ya tenía la Raspberry Pi 2 desde hacia bastante tiempo, pero como la tenia en otros usos y no he podido hacerle una entrada en condicion ...

Recomendamos

Relacionado

Arduino Bluetooth Coche ...

Buenas a todos!!! Ya iba siendo hora de poner algo de comunicación serial, y aunque parezca ya un poco avanzado, es muy sencillo utilizar el bluetooth HC-06 en Arduino. Con este emisor/receptor he construido este sencillo Rover que fácilmente se podrá controlar desde cualquier terminal Android con Bluetooth. El módulo HC-06: El HC-06 es un dispositivo de comunicación inalambrica operando en la fr ...

Arduino Comunicaciones Ejemplos ...

Buenas a todos!!! Siguiendo con la comunicación inalámbrica le toca el turno a los módulos NRF2401. Estos pequeños módulos comunican con Arduino para poder transmitir y recibir datos en la banda de 2.4GHz. Esto hace posible una comunicación a una distancia de unos 250 metros, más que considerable si lo comparamos con los módulos HC-06 que solo tiene un alcance de entre 5 y 10 metros. Como casi tod ...

Arduino Ejemplos nRF2401 ...

Como vimos en la entrada anterior: Arduino Ejemplos: El modulo NRF2401 comunicación Unidireccional se pueden enviar datos de un módulo nRF2401 a otro. Bien, esta comunicación puede realizarse en los dos sentidos, es decir, cada modulo tiene la capacidad de enviar y recibir datos. Para ello necesitaremos dos canales, uno para enviar y otro para escuchar. Esta comunicación es de tipo Half-Duplex ya ...

Android Studio Arduino Bluetooth ...

Buenas a todos otra vez!!! Para que no se hiciera una entrada un poco larga, he decidido hacerlo en dos partes, la parte 1 que es la parte del programa para Android DFplayer Mini BT y la parte de Arduino que sera esta segunda. Lo que más me ha complicado el proyecto ha sido el hecho de que para que funcione el DFPlayer utiliza la comunicación serial, con lo que tenia que habilitar otro puerto seri ...

amino arduino codigo ...

Vamos aprender como controlar nuestro arduino desde python un lenguaje de programación. Python es uno de los lenguajes de programación que mayor auge han experimentado en los últimos tiempos. Su sencillez de uso permite hacer rápidamente pequeños programas y scripts, con tiempos de desarrollo muy cortos. Por supuesto, el mundo de Arduino no resulta una excepción y resulta muy sencillo conectar Ard ...